註冊
登錄
會員
標籤
統計
幫助
彰縣自由軟體交流論壇
»
學籍系統討論區
» 新版學籍轉換綱要
‹‹ 上一主題
|
下一主題 ››
發新話題
發佈投票
發佈商品
發佈懸賞
發佈活動
發佈辯論
發佈視頻
打印
新版學籍轉換綱要
chiming
9527
管理員
華府低等下人
個人空間
發短消息
加為好友
當前離線
1
#
大
中
小
發表於 2008-9-1 13:40
只看該作者
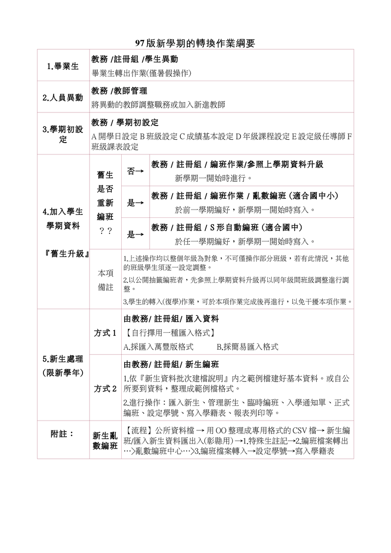
新版學籍轉換綱要
新版學籍轉換綱要
97sfs_change.png
(859.46 KB)
2008-9-1 13:40
搜索更多相關主題的帖子:
sfs3
華府低等下人
不要叫我教Windows,因為我的薪水不是比爾蓋兹付的。
UID
1
帖子
1000
精華
3
積分
11427
閱讀權限
200
來自
彰化二林
在線時間
699 小時
註冊時間
2007-10-2
最後登錄
2025-1-10
查看個人網站
查看詳細資料
TOP
‹‹ 上一主題
|
下一主題 ››
最近訪問的版塊 ...
學籍系統-健康模組討論區
教學課程
教學應用交流討論
軟體應用教學介紹
自由小報
自由的資源
系統相關軟體安裝
控制面板首頁
編輯個人資料
積分記錄
公眾用戶組
個人空間管理
基本概況
版塊排行
主題排行
發帖排行
積分排行
交易排行
在線時間
管理團隊
ACFS 整合系統